Navigieren auf Kanton Zug

Einleitung

Erläuterungen zu § 1 - Einkommenssteuern: System der Postnumerandobesteuerung

Erläuterungen zu § 3 - Unbeschränkte ganzjährige Steuerpflicht

Erläuterungen zu § 4 - Vorbemerkung: Steuerpflicht, Steuerperiode und Steuerbemessungsgrundlage

Erläuterungen zu § 5 - Interkantonale Steuerausscheidung natürliche Personen

Erläuterungen zu § 6 - Beschränkte Steuerpflicht (Nebensteuerdomizil) mit ganzjähriger unbeschränkter Steuerpflicht am Hauptsteuerdomizil

Erläuterungen zu § 11 - Vorbemerkung: Steuerpflicht, Steuerperiode und Steuerbemessungsgrundlage

Erläuterungen zu § 16 - Unselbständige Erwerbstätigkeit

Erläuterungen zu § 17 - Selbständige Erwerbstätigkeit

Erläuterungen zu § 18 - Umwandlungen, Zusammenschlüsse, Teilungen

Erläuterungen zu § 18 ter - Teilbesteuerung der Einkünfte aus Beteiligungen des Geschäftsvermögens (ab Steuerperiode 2012)

Erläuterungen zu § 19 - Erträge aus beweglichem Vermögen

Erläuterungen zu § 20 - Erträge aus unbeweglichem Vermögen

Erläuterungen zu § 21 - Einkünfte aus Vorsorge

Erläuterungen zu § 22 - Übrige Einkünfte

Erläuterungen zu § 25 - Berufskosten bei unselbständiger Erwerbstätigkeit

Erläuterungen zu § 26 - Aufwendungen für die selbständige Erwerbstätigkeit

Erläuterungen zu § 28 - Verluste

Erläuterungen zu § 29 - Kosten für das Privatvermögen

Erläuterungen zu § 30 - Allgemeine Abzüge unabhängig von der Einkommenshöhe

Erläuterungen zu § 31 - Allgemeine Abzüge abhängig von der Einkommenshöhe

Erläuterungen zu § 33 - Sozialabzüge

Stichtag und unterjährige Steuerpflicht

Persönlicher Abzug

Verheiratetenabzug (nur direkte Bundessteuer ab Steuerperiode 2008)

Kinderabzug

AHV-/IV-Rentenabzug

Unterstützungsabzug

Mieterabzug (Steuerperiode 2013 - 2020)

Eigenbetreuungskostenabzug Steuerperiode ( 2013 - 2020)

Exkurs: Pflegekinder

Aktueller Hinweis (ab Steuerperiode 2011)

Besteuerung von Ehepaaren und Familien mit Kindern ab Steuerperiode 2011

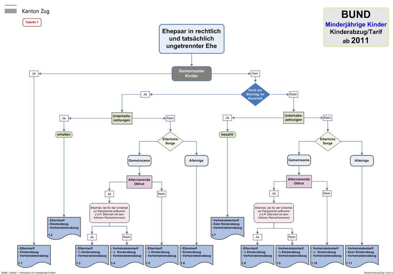
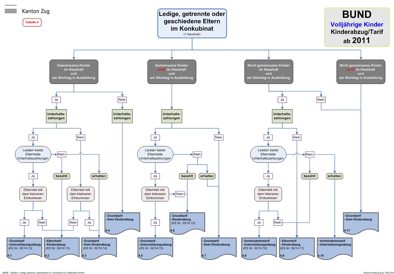
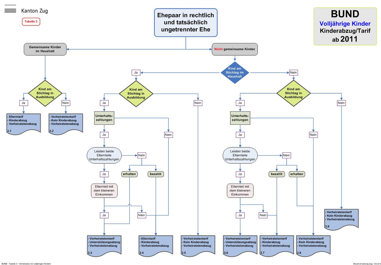
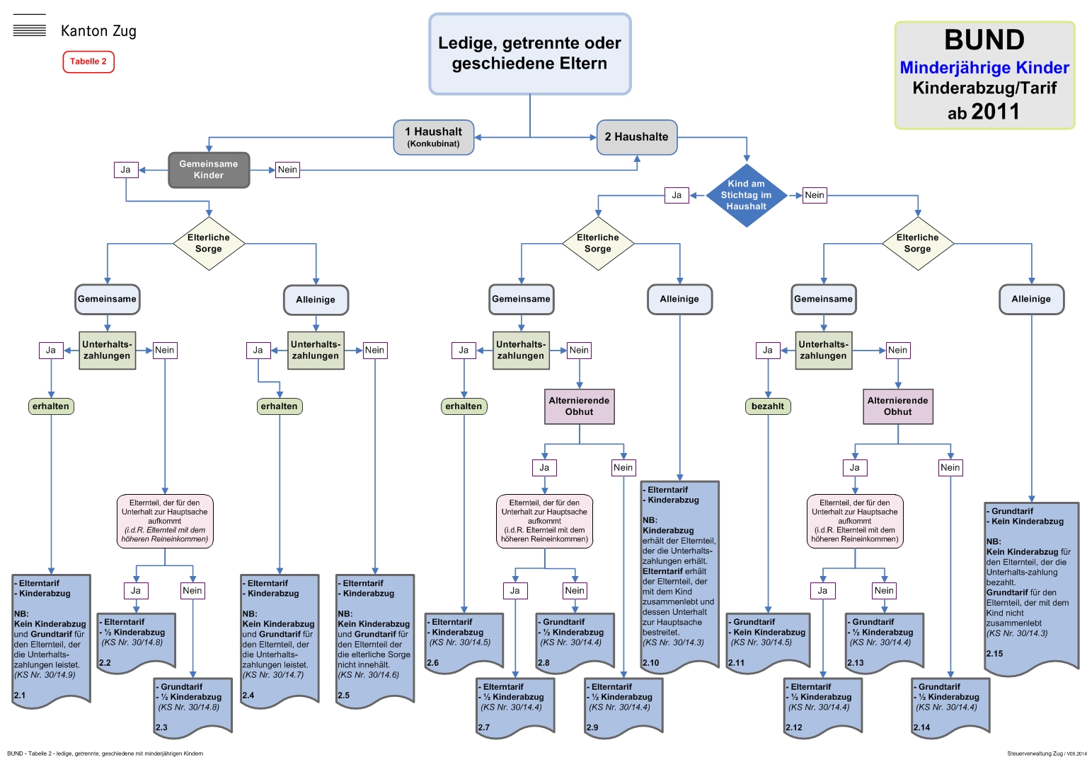
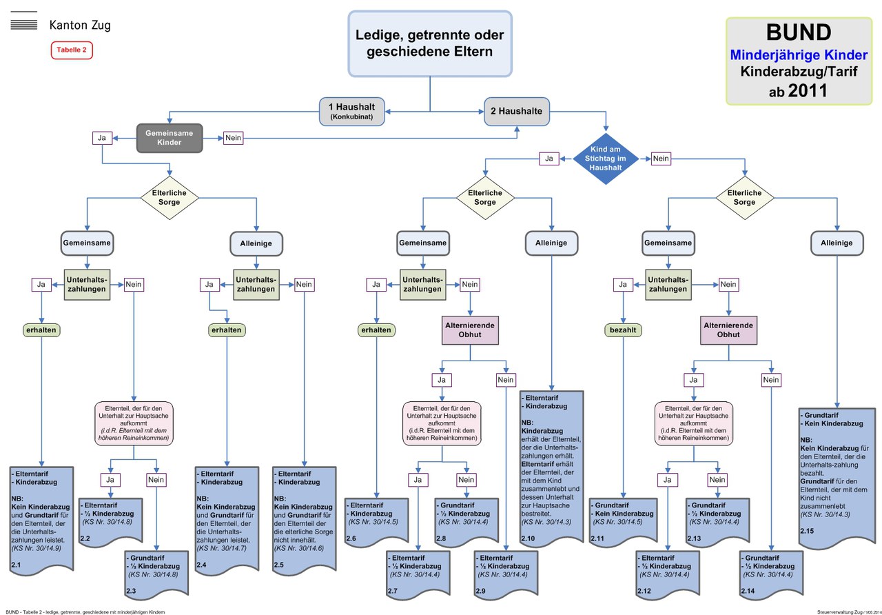
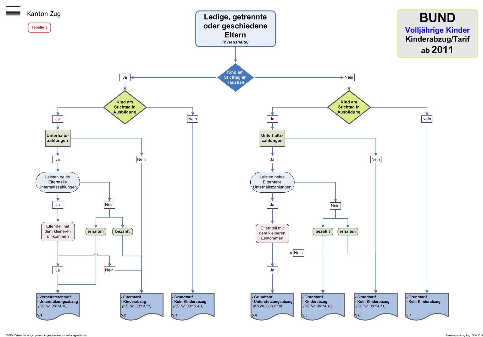
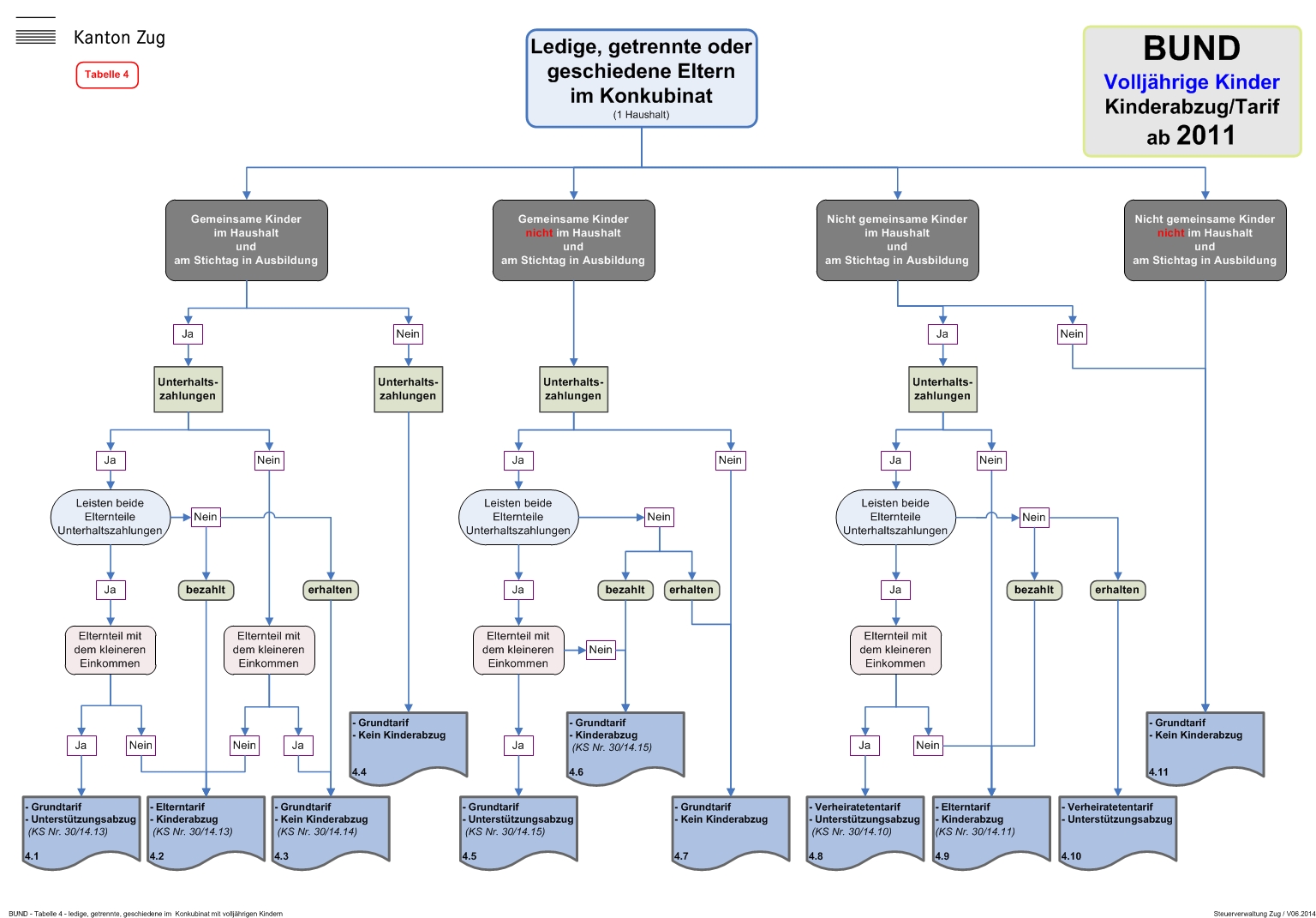
Tabellenübersicht: Kinderabzug und anwendbarer Tarif Direkte Bundessteuer (ab Steuerperiode 2011)

In den nachfolgenden Tabellen werden anhand der verschiedenen Familienkonstellationen die massgebenden Beurteilungskriterien im Zusammenhang mit der Gewährung des Kinderabzuges und der Festlegung des anwendbaren Tarifs im Detail aufgeführt.

  • Tabelle 1: Ehepaar in rechtlich und tatsächlich ungetrennter Ehe mit minderjährigen Kindern.
  • Tabelle 2: Ledige, getrennte oder geschiedene Eltern mit minderjährigen Kindern (Konkubinat, zwei Haushalte)
  • Tabelle 3: Ehepaar in rechtlich und tatsächlich ungetrennter Ehe mit volljährigen Kindern.
  • Tabelle 4: Ledige, getrennte oder geschiedene Eltern im Konkubinat mit volljährigen Kindern
  • Tabelle 5: Ledige, getrennte oder geschiedene Eltern (zwei Haushalte) mit volljährigen Kindern

 

 

 

 

 

 

 

 

 

 

Weitere Informationen

Fusszeile

Deutsch